Es gibt in der Nieschen-Sportart Hi-Fi zwei Menschen, die ich besonders verehre. Verehren ist vielleicht nicht ganz das richtige Wort. So etwa wie Friedel Münch, Collin Chapmann, Reginald Joseph Mitchell oder Gustav Landauer. Querköppe (Querdenker traue ich mich nicht mehr zu sagen). Im Falle von Hi-Fi sind das bei mir Jean Hiraga und Nelson Pass. Beide verbindet die Liebe zum Musik hören, dem Selbstbau und der Gebrauch von extrem seltenen, seit Jahren nicht mehr erhältlichen Bauteilen und auch sonst machen sie die Dinge anders als andere.
Ob besser oder nicht, muß jeder für sich entscheiden – es bleibt, daß man so das Leben interessanter macht.
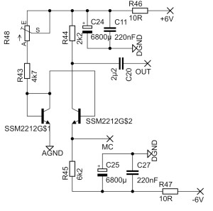
Als ich jedenfalls eine neue Vorstufe brauchte (und die brauchte ich dringend!!), war die Ideenlage darüber eigentlich ohne den Hauch eines Zweifels klar. Der Plattenspieler stand, das System war daruntergeschraubt (Denon DL 103) und als MC natürlich viel zu leise für den MM-RIAA-Eingang. Da hatte doch der verehrte Hiraga san bereits etwas in den Achtzigern…
Jean Hiraga, Jahrgang 1943, Sohn einer französischen Mutter und eines japanischen Vaters, einer der treibenden Kräfte hinter der französischen Zeitschrift l’Audiophile von 1977 bis 1995(?) und der Meister Joda der kommenden High-End Szene. L’Audiophile war damals ein Zwischending aus Selbstbauheft und Testmagazin, wobei auch gerne und oft mangels Konkurrenz die eigenen Produkte getestet wurden. Hiraga werkelte jedenfalls mit Röhren, seltenen Lautsprechern und sogar diesen neumodischen Transistoren. Sein MC-Vorverstärker zählt zu den simpelsten Maschinen, die in der HiFi-Elektronik jemals designt wurden. Jedenfalls auf dem Papier.
Mit Trimmer R48 wird das Eingang (MC) peinlichst genau auf exakt 0 Volt (NICHT im 10 Volt Bereich!) abgeglichen! Bevorzugt ohne System, da sonst die Gefahr besteht, die movenden Spulen zu grillen.Im Originalentwurf mit den zusammengeklebten Einzeltransistoren »mehrmals am Tag« und bloss nicht pusten, mit den integrierten Doppeltransistoren kann man das nach einem Monat vergessen. Danach bewegt sich nichts mehr. Vor dem Einstellen sollte das Gerät mindestens eine halbe Stunde gelaufen sein!
Sein PrePre wurde 1980 genau für das DL103 entwickelt als Alternative zu Eisenübertragern, die zwar recht gut, aber auch leider sehr teuer sind und waren. Meine eigenen Experimente damit waren jedenfalls wenig erfolgversprechend, bis auf den Erfolg, mir langsam aber sicher den letzten Pfennig aus der Tasche zu ziehen.
Diese Schaltung aber versprach den Weg abzukürzen. Daß die Toshiba 2SC1775A/2SB737R Transistoren bereits 1980 nur schwer und 45 Jahre später überhaupt nicht erhältlich sind, steht auf einem anderen Blatt. Ein Satz BC550/560 bestätigten die grundsätzliche Funktion der Schaltung, rauscht aber sehr, sehr deutlich. Auch die namensgleichen »Originaltypen« aus dem schönen China waren leider ein Reinfall. Aber da flogen ja seit Jahren eine handvoll LM 394 im meinem Regal herum. Damit ging zum ersten Mal die Sonne auf. Die Messwerte waren recht vielversprechend, man erspart sich das mühsame Pärchenausmessen, klingen taten sie auch, nur sind auch die seit Jahren nicht mehr erhältlich – schon gar nicht in diesen schönen TO-Metallgehäusen. Aber es zeigt den Weg. Es wurde dann letztlich der Analog Devices SSM 2212 im kleidsamen SOIC_N Gehäuse. Natürlich nur als SMD erhältlich und die Puristen werden es für ein IC-OpAmp halten – es ist aber keiner. Extrem rauscharm, fast gar nicht teuer, vor allem aber lieferbar.
Herz, was willst du mehr?
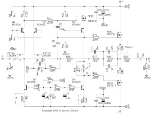
Einen RIAA-Entzerrer nach Nelson Pass. Nach einigen Stunden am Lötkolben war klar: Es sollte ein Xono (der übrigens von Wayne Colburn ist) werden. Oder so etwas ähnliches. Ähnlichst deswegen, weil ich die Lineeingänge gleich mit erschlagen wollte. Und noch unähnlicher, weil der PrePre nach den vielen vergnüglichen Hörstunden als gesetzt galt.
Das selbe Problem auch hier: Die wichtigen FET-Transistoren gibt’s nicht mehr, aber zum Glück Ersatztypen, die sogar lieferbar sind. Wobei die Preise für die Linear Systems LSK389B einen erschaudern lassen.
Aber wenn wir schon beim kaufen sind, nehmen wir gleich einen mehr. Der Ausgangspuffer hinter dem kalten Ende des Lautstärke-Potis. Schön in Class A, damit auch alles A ist. Der Spannungsregler ist ein LM 317.
Nochmal Class A. Auf den Input kommen alle Signale von den Eingangsrelais. Das ist jetzt so stumpf, daß ich mir eine Zeichnung der Eingangsrelais spare. Danach geht es auf das heiße Ende des Lautstärkepotis. R41 wird solange verdreht, bis sich am Ausgang (Kollektor T2,T3 die Hälfte von 30 Volt einstellt)
Ach ja, etwas Strom brauchen wir noch.
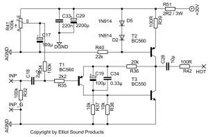
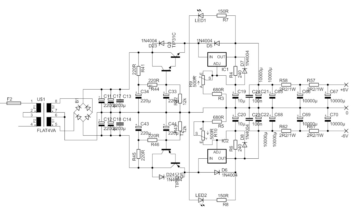
Jetzt beginnen die wahren Unterschiede zu den Originalen. Während dort ein einfacher FET die Spannungsregelung besorgt, wirds hier etwas aufwendiger. Aber es lohnt sich! Die Versorgung für den PrePre ist im Prinzip das Selbe, nur hier für einen Kanal gezeigt
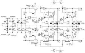
Den brauchen wir also 2 mal. Bitte nicht über die 80.000µF am Ausgang wundern. Das ist das mindeste! Hiraga nimmt beim Originalentwurf Autobatterien und etwa das 10fache an Kapazität. Autobatterien haben den Vorteil, grundsätzlich erdfrei zu sein. Das ist ein seperater Trafo aber auch. Nur darf der auf keinen Fall in der Nähe des Vorverstärkers sein. Nicht mal »weit genug weg«, nein, viel,viel weiter weg! Und glaubt bloss nicht (wie ich), daß man da mit einem popeligen Abschirmblech irgend etwas abschirmen kann. Vergesst einfach solche Kindermärchen. Hier wird über alles etwa Faktor 800.000 fach verstärkt bei einer Eingangsspannung von ca. 0.5 Millivolt. Da kann man nichts abschirmen, sondern nur beten. Oder das Netzteil auslagern. Streng genommen nur das Netzteil auslagern. In ein zweites Gehäuse und das steht bei mir ganz weit weg. Natürlich kann man es mit verbrecherisch teuren Kabeln in der 5000€ Liga versuchen (wie einem jeder Fachhändler empfehlen wird, aber die schirmen eben nicht dort ab, wo es brummt.)
Überhaupt brummen: Vielleicht ist jemandem aufgefallen, daß in den Schaltplänen Signal – und Betriebsspannungsmasse streng getrennt sind. die werden an einem »zentralen Massepunkt« pro Platine zu einem tatsächlichen »jetzt wirklich zentralen Massepunkt« zusammengeführt.
Der zentrale Zentrale Massepunkt ist bei mir diese kleidsamme, grüne Leiste aus dem Elektrikerbedarf, bei der man die günstigsten Masseverbindungen mit dem Schraubenzieher anstelle des Lötkolbens testen darf; eine echte Arbeitserleichterung.
Zum guten Schluss noch ein paar Einstellungen und Abgleichpunkte zur RIAA-Vorstufe. Mit dem Trimpoti R14 (welches beim Stapellauf tunlichst in Mittelstellung stehen sollte, da sonst R21,R22 abrauchen können) wird über R33 eine Spannung von 350 mV eingestellt. Man kann es gar nicht oft genug sagen: Nach einer geraumen Weile des Warmlaufens! Nach einer Stunde noch mal korrigieren und danach sicherheitshalber noch mal. Die Spannung über R6 und R10 sollte ziemlich genau 1 Volt betragen. Sollten sich diese Spannungen nicht einstellen, auf Verdrahtungsfehler (Lötstellen, Bauteile ect.) prüfen und bei starken Abweichungen R6 und R10 mittels ohmschen Gesetz ändern. Q1 und Q2 müssen gepaart sein und mittels Sekundenkleber thermisch verbunden sein.
C7, C8, C9 sind für die RIAA-Entzerrung zuständig. Es versteht sich von selber, daß die von bestmöglicher Qualität zu sein haben. MKT, MICA, Styroflex…alles was der Geldbeutel hergibt. Die absoluten Werte dieser Kondensatoren sind dabei weniger wichtig als daß sie auf beiden Kanälen so genau wie irgend möglich gepaart werden.
Alle anderen verwendeten Kondensatoren habe ich »herausgehört«. Ich bin mit den Panasonics sehr glücklich bis auf C20 im PrePre. Das müssen wirklich extrem gute Exemplare ihrer Gattung sein. Die Panasonic gingen da nicht, jetzt sind andere MKT drin, aber das kann sich täglich ändern. Da lohnt es sich, Geld zu investieren.
Und irgendwann kam ich zu dem Punkt, daß nichts mehr als nötig warm wurde (und das wird etwas wärmer), der Plattenspieler sich drehte und ich Musik hörte. Natürlich: Selber gebaut – sowas hat die Welt noch nicht gehört!!!! Der Erste der einen belügt, ist man selber. Zum Vergleich hatte ich genug da, eine NAD, mein eigenes Zeug, die ermittelten Messwerte…Nebbich! Da war etwas anderes (und ist es immer noch): Da waren die Musiker. Irgendwo links, vorne, hinten – aber egal wo sie standen, man wußte, warum sie dort standen. Es brauchte die Musik zusammen. es macht Musik.
Falls ich es noch nicht erwähnte: Nach angemessener Warmlaufzeit.







